18 年
手机商铺
公司新闻/正文
52 人阅读发布时间:2026-01-16 16:57
1971年瑞典学者Engvail和Perlmann,荷兰学者Van Weerman和Schuurs分别报道将免疫技术发展为检测体液中微量物质的固相免疫测定方法,即酶联免疫吸附测定法 (ELISA) 。
1、ELISA技术原理
ELISA 是将抗原抗体的特异性免疫反应与酶的催化反应相结合的免疫检测技术,利用酶标技术标记抗原或抗体,通过显色反应,用以检测相应的抗体或抗原,对其进行定性或定量分析。
① 将已知的抗原或抗体通过物理吸附于固相载体表面,并保持其免疫学活性;
② 利用酶标技术使抗原或抗体与酶形成酶结合物,并保持酶标抗原或抗体的免疫活性及酶的活性;
③ 酶结合物与相应的抗原或抗体结合后,加入底物,底物被酶催化显色,依据底物颜色反应及深浅判断待测物中相应抗体或抗原的量。
2、三种必要的试剂
在这种测定方法中有3种必要的试剂:
① 固相的抗原或抗体(免疫吸附剂)
② 酶标记的抗原或抗体(标记物)
③ 酶作用的底物(显色剂)
3、ELISA四种常用的方法
ELISA可用于测定抗体,也可用于检测抗原。根据检测目的和操作步骤不同,有四种类型的常用方法:间接法、双抗体夹心法、双抗原夹心法、竞争法。
间接法(此法是测定抗体最常用的方法)
将已知抗原吸附于固相载体,加入待检标本(含相应抗体)与之结合。洗涤后,加入酶标抗球蛋白抗体(酶标抗抗体)和底物进行测定。

双抗体夹心法(此法常用于测定抗原)
将已知抗体吸附于固相载体、加入待检标本(含相应抗原)与之结合。温育后洗涤,加入酶标抗体和底物进行测定。

双抗原夹心法(此法多用于乙肝抗体检测)
将已知抗原吸附于固相载体、加入待检标本(含相应抗体)与之结合。温育后洗涤,加入酶标抗原和底物进行测定。

竞争法(此法可用于抗原和半抗原的定量测定,也可用于测定抗体)
以测定抗原为例,将持异性抗体吸附于固相载体;加入待测抗原和一定量的酶标已知抗原,使二者竞争与固相抗体结合;经过洗涤分离,最后结合于固相的酶标抗原与待测抗原含量呈负相关。

4. ELISA四种方法的比较

操作步骤

百瑞极提供300余款Elisa 试剂盒,种属有人、大鼠、小鼠、猪等,样本类型涵盖血清、血浆、细胞上清液等,产品灵敏度高、效果稳定,市场上广受好评。
产品特点:
高效、灵敏、特异的抗体;
稳定的重复性和可靠性;
吸附性能好,空白值低,孔底透明度高的固相载体;
适用血清、血浆、组织匀浆液、细胞培养上清液、尿液等等多种标本类型;
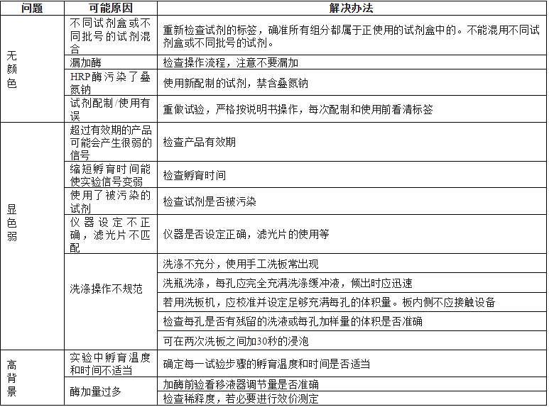
节省实验经费;附ELISA检测常见问题分析及解决办法:
